Platform Assessment and Strategy

So proud of this work! Thank you. This gives us great grounding for which to set up the first step into revamping our digital web presence as we share out our progress on our corporate brand evolution with the broader organization.

— VP, Marketing

Opportunity

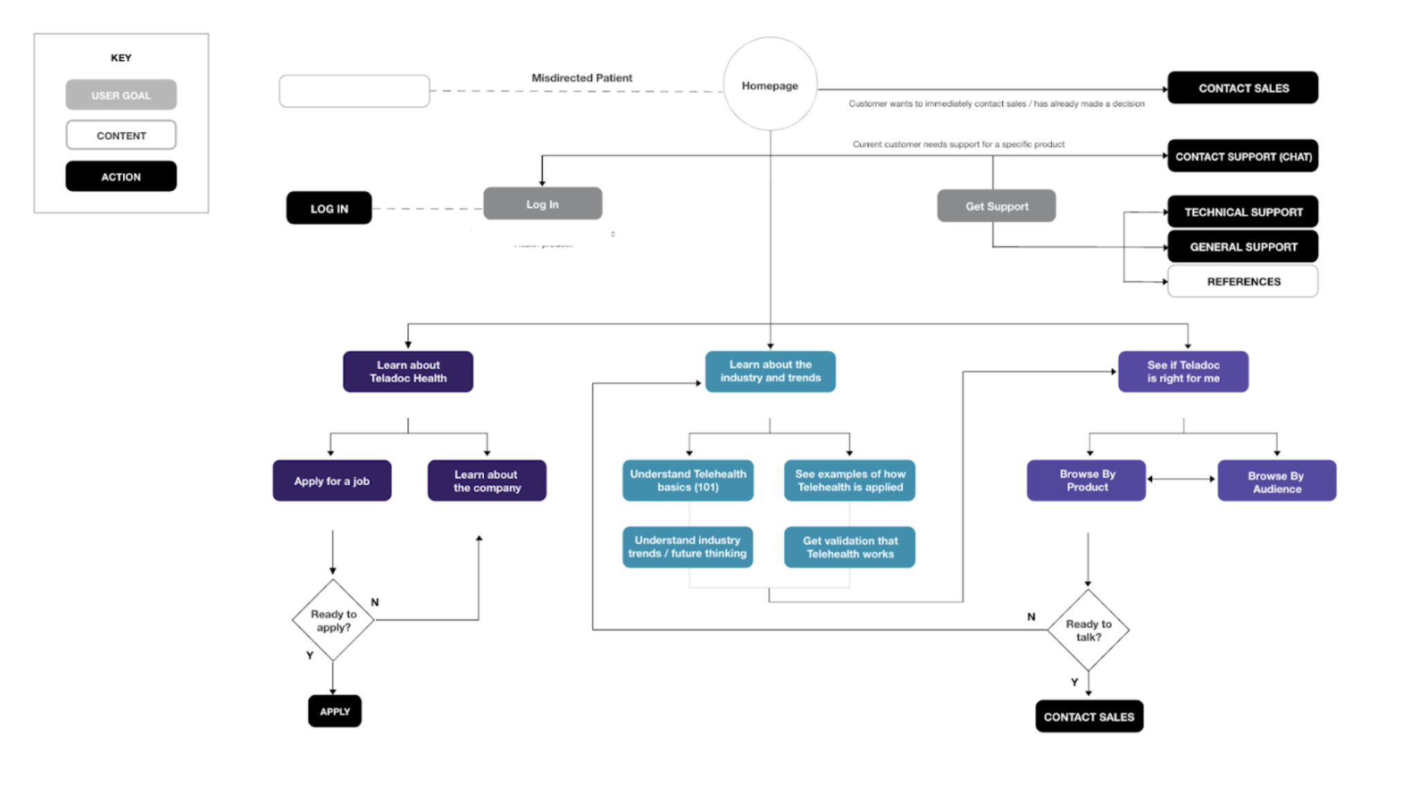
Using a bottom-up approach, we gathered issues, clustered them to create focus areas and laddered them up to 3 strategic pillars. These pillars helped to articulate a new digital vision. The Jobs To Be Done were developed with user groups and connected to content types, to help form the basis for a website redesign.

Approach

  • Fully reimagined content strategy, site map, with page templates and 3-month execution roadmap

  • B2B SEO strategy and Google Analytics tagging plan

  • Replatform technology recommendations with risk rep

Results

  • Defined a North Star for a global networking company

  • Customer and Partner challenges grounded in a jobs to be done framework backed by customer insights and data

  • Decreased TTM and improved agility, using customer listening accelerators and steerco guardrails

  • Improved delivery predictability, with clear and shared expectations with their business partners and customers.

  • Achieved cost avoidance, from duplication of technology, roles, and services

  • 2-year Tactical Planning and Roadmap with account follow-through approach

  • 8% revenue growth for the following quarter

Previous
Previous

Smart City Platform Assessment and Redesign

Next
Next

Digital Channel Reinvention